PCGuia PCGuia
  • [email protected]
  • Dicas
    • Apps
    • Descomplicómetro
    • Download da semana
    • Guia completo
    • Inteligência Artificial
    • Linux
    • MacGuia
    • Modding
    • Photoshop
    • Teste de velocidade da Internet
    • Open Source
  • Notícias
    • Ambiente
    • Apps
    • Ciência
    • Curiosidades
    • Hardware
    • Inteligência Artificial
    • Internet
    • Jogos
    • Mercados
    • Mobilidade
    • Multimédia
    • Robots
    • Segurança
    • Software
    • Startup
    • Especiais
      • Especial PCGuia
      • História
      • Reportagem PC Guia
  • Reviews
    • Armazenamento
    • Áudio
    • Componentes
    • Desktops
    • Gadgets
    • Imagem
    • Mobilidade
    • Periféricos
    • Robótica
  • Opinião
    • Conceito Humanoide
    • Há Uma App Para Tudo
    • O Que Vem à Rede
    • Praia das Maçãs
    • Quinta Coluna
  • Loja Fidemo
  • Precisa de ajuda?
  • Contactos
  • Como testamos os produtos
  • Termos de utilização
  • Política de privacidade e cookies
  • Estatuto Editorial
  • Declaração de Privacidade
  • Política de Cookies
  • Vencedores dos Prémios Leitor PCGuia 2025
  • Declaração de Privacidade
© 2023 - Fidemo Sociedade de Media
A ler: Código aberto, educação aberta e arte digital
Font ResizerAa
PCGuia PCGuia
Font ResizerAa
Procurar
  • Dicas
  • Jogos
  • Linux
  • Notícias
  • Opinião
  • Reviews
  • Cookie Policy
© 2023 Fidemo Sociedade de Média
PCGuia > Open Source > Código aberto, educação aberta e arte digital
Open Source

Código aberto, educação aberta e arte digital

A Associação Inércia (inercia.pt) organiza encontros mensais da comunidade demoscene e anualmente um festival de música e arte digital, que este ano aconteceu entre 6 e 7 Dezembro em Almada.

Filipe Cruz (Presidente da Associação Inércia)
Publicado em 11 de Janeiro, 2026
Tempo de leitura: 5 min

Perante orçamentos limitados para a educação e cultura, os projectos de software livre e código aberto tornam-se essenciais para garantir a capacidade da criação digital em membros de famílias menos privilegiadas financeiramente. Não precisamos de pagar licenças de software, muitas vezes desproporcionais à capacidade salarial Portuguesa, para ter acesso legal a ferramentas gratuitas que nos permitem desenhar, animar, compor música, editar vídeo ou programar gráficos.

Um dos projectos mais interessantes que encontrei recentemente foi desenvolvido durante a pandemia para capacitar professores de arte com soluções online gratuitas, o DIDAE.EU, um simples site que lista ferramentas de várias categorias e ideias de como as capacitar para cumprir um objectivo que desbloqueie o processo criativo e a curiosidade em descobrir o verdadeiro potencial da tecnologia informática. Tenho muitos projectos que queria partilhar, mas gostaria de me focar em ferramentas completas que encorajam a aprendizagem da programação gráfica: desenhar coisas no ecrã, meter coisas a mexer, fazer pequenos jogos interactivos, contar uma história.

- Publicidade -

O Scratch da MIT é usado para ensinar programação a miúdos e graúdos, com muitos tutoriais e o bónus de podermos explorar como outras pessoas fizeram com exemplos. É bastante limitado, mas bom para ensinar o básico a quem nunca ouviu falar de linguagens de programação.

 

- Publicidade -

 

Outra das principais ferramentas e ambientes de desenvolvimento tipicamente mencionadas quando falamos desta área é o Processing, desenvolvido para facilitar o ensino da programação gráfica a estudantes de arte e design, abstrai muita da complexidade necessária para ter algo no ecrã, mantendo o acesso possível a coisas mais complexas. Como resposta às limitações do Processing, surgiram outros projectos para programação gráfica como o OpenFrameworks e o libCinder, e mais recentemente o OPENRNDR. Esperam um conhecimento mais profundo de linguagens de programação e ambientes de desenvolvimento, mas em contrapartida permitem fazer coisas mais complexas e com melhor performance que o Processing alguma vez conseguiria.

 

 

Nos últimos anos também temos vistos um surgir das chamadas ‘fantasy consoles’, ambientes de desenvolvimento com limitações de resolução de ecrã e áudio típicas dos computadores e consolas de jogos dos anos 90, mas onde podemos usar linguagens de script modernas como LUA ou javascript para escrever o nosso código. Além disso inclui editores de gráficos e trackers de música disponíveis no software, o que as torna numa plataforma completamente auto-contida de criação digital onde as limitações potenciam a criatividade. Uma das mais famosas fantasy consoles de código aberto é o TIC-80 com vários tutoriais de introdução à plataforma e uma longa lista de jogos e *demos* feitas para esta plataforma gratuitamente disponíveis para jogar e consultar a fonte para aprendermos como foram feitos.

 

Outro ambiente sandbox de programação gráfica online onde podemos consultar como o código das outras pessoas foi feito é o ShaderToy, a página web para programação de shaders, mais conhecida do mundo. A programação de shaders executa directamente na placa gráfica, devido à sua natureza de computação paralela, e permite programar visuais com performance superior à dos processadores comuns, é uma área mais nicho da programação gráfica, mas muito atrativa a quem está a aprender a programar gráficos 3D.

Há outras bibliotecas de código aberto de mais baixo nível que poderia mencionar como o libSDL, o raylib ou o bgfx, que são essenciais conhecer para quem quer desenvolver aplicações e videojogos para várias plataformas, mas provavelmente demasiado avançadas para quem só quer aprender a fazer as coisas mexer no ecrã.

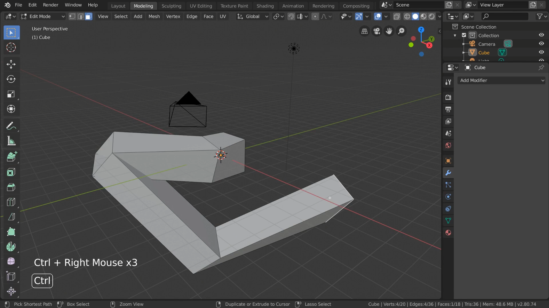
Por outro lado, há ferramentas de desenho, composição e programação completamente visuais, que requerem algum conhecimento do meio, mas não necessariamente conhecimentos avançados de linguagens de programação. Temos editores de modelação 3D mais conhecidos como o Blender ou o seu parente menos conhecido bforartists.

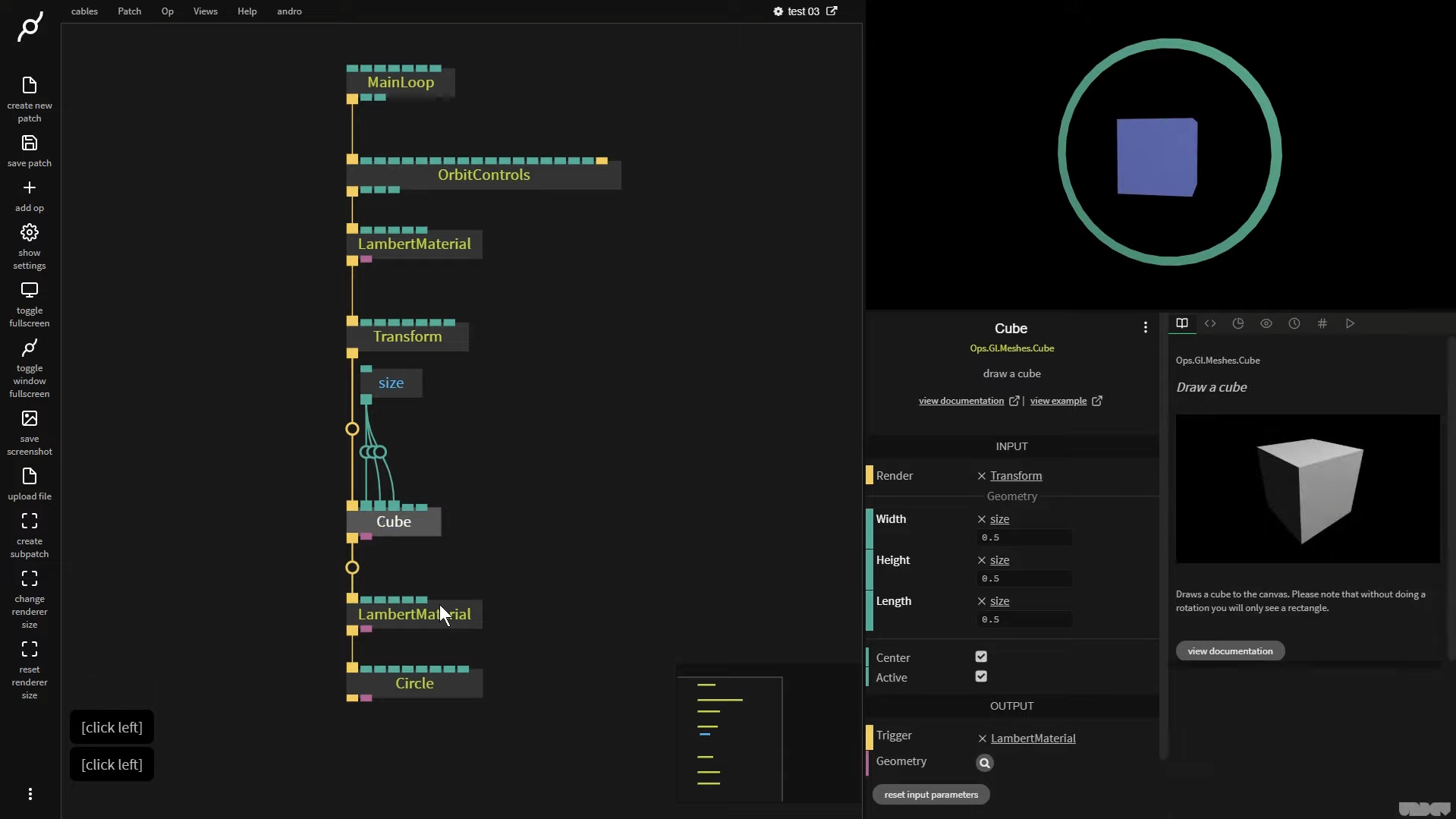
E depois temos completos ambientes de programação visual mais modernos como o [cables.gl] e o [tixl.app] onde conseguimos prototipar e manipular composições gráficas interactivas com nós e caixas de operadores. Pode parecer um bocado assustador à partida, mas têm todos os tutoriais disponíveis para facilitar o acesso aos interessados e uma comunidade activa de utilizadores.

Lista mais completa de ferramentas livres de código aberto está disponivel online no meu github.

 

- Publicidade -
Etiquetas:arte digitalcódigo abertoeducaçãoopen-source
Ad image
Apoio
Ad image Ad image

Também lhe pode interessar

©The Registi | HDMI
NotíciasOpen SourceSoftware

AMD acrescenta suporte de código aberto para HDMI 2.1 no Linux

Tempo de leitura: 6 min
ubuntu-canonical
NotíciasOpen SourceSoftware

Inteligência Artificial chega ao Ubuntu com foco na privacidade e execução local

Tempo de leitura: 4 min
Linux
LinuxNotíciasOpen Source

Linux 7.1 recebe actualização com suporte para 12 novos processadores

Tempo de leitura: 4 min
Open Source

Super Productivity, o único organizador de que vai precisar

Tempo de leitura: 5 min
© 2023 Fidemo Sociedade de Media
Gerir a sua privacidade

Para fornecer as melhores experiências, nós e os nossos parceiros usamos tecnologias como cookies para armazenar e/ou aceder a informações do dispositivo. O consentimento para essas tecnologias permitirá que nós e os nossos parceiros processemos dados pessoais, como comportamento de navegação ou IDs exclusivos neste site e mostrar anúncios (não) personalizados. Não consentir ou retirar o consentimento pode afetar adversamente certos recursos e funções.

Clique abaixo para consentir com o acima ou fazer escolhas granulares. As suas escolhas serão aplicadas apenas a este site. Pode alterar suas configurações a qualquer momento, incluindo a retirada de seu consentimento, usando os botões de alternância na Política de Cookies ou clicando no botão de consentimento para gerir na parte inferior do ecrã.

Funcional Sempre ativo
O armazenamento ou acesso técnico é estritamente necessário para o fim legítimo de permitir a utilização de um determinado serviço expressamente solicitado pelo assinante ou utilizador, ou para o fim exclusivo de efetuar a transmissão de uma comunicação numa rede de comunicações eletrónicas.
Preferências
O armazenamento ou acesso técnico é necessário para o propósito legítimo de armazenamento de preferências não solicitadas pelo assinante ou utilizador.
Estatísticas
O armazenamento técnico ou acesso que é usado exclusivamente para fins estatísticos. O armazenamento técnico ou acesso que é usado exclusivamente para fins estatísticos anónimos. Sem uma intimação, conformidade voluntária por parte do seu Fornecedor de Serviços de Internet ou registos adicionais de terceiros, as informações armazenadas ou recuperadas apenas para esse fim geralmente não podem ser usadas para identificá-lo.
Marketing
O armazenamento ou acesso técnico é necessário para criar perfis de utilizador para enviar publicidade ou para rastrear o utilizador num site ou em vários sites para fins de marketing semelhantes.
Estatísticas

Marketing

Recursos
Sempre ativo

Sempre ativo
  • Gerir opções
  • Gerir serviços
  • Gerir {vendor_count} fornecedores
  • Leia mais sobre esses propósitos
Gerir opções
  • {title}
  • {title}
  • {title}